财务造假案备受市场关注,继2024年1月被罚款570万元、同年12月相关责任人被送上法庭之后,如今,公司及多名前高管被正式提起公诉,面临严厉刑事追责。
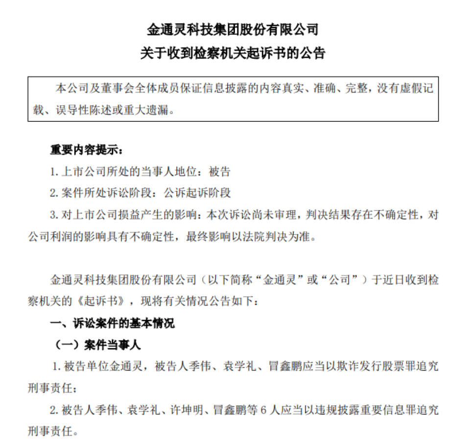
2025年7月17日,金通灵发布公告称收到检察机关《起诉书》。公司及原董事长季伟、原财务总监袁学礼、原监事冒鑫鹏等被指控犯有欺诈发行股票罪;季伟、袁学礼、许坤明、冒鑫鹏等6人同时被控违规披露重要信息罪。
01
连续六年财务造假,
将面临刑事追责!
2023年11月21日,江苏证监局《行政处罚事先告知书》揭开公司此前被立案的细节,并做出了行政处罚,对金通灵及其4名相关人员被罚款570万元,其中,金通灵被罚150万元;时任董事长、副董事长兼总经理季伟被罚最重,为200万元。
具体来看,2017年至2022年,金通灵及其全资子公司通过伪造工程进度确认表、发货单等手段,虚增或虚减与12家合作企业的营收和利润。反映在公司财务数据上,2017年至2022年,金通灵虚增或虚减利润总额分别占公司各年度披露利润总额(绝对值)的103.06%、133.10%、31.35%、101.55%、5774.38%、11.83%,导致公司相应年度报告涉嫌存在虚假记载。其中四年将实际亏损伪装成盈利,严重误导投资者,被检察机关认定为“情节特别严重”。
2024年12月,金通灵还被投资者送上法庭追究民事责任,起先为普通代表人诉讼,10名投资者合计索赔75.64万元;后转为特别代表人诉讼。截至2025年1月27日,所涉投资者人数已经提升至5万人左右。
此次被检察机关起诉,也意味着金通灵造假案到了追究刑事责任阶段。在业内人士看来,作为近年来最为引人关注的严重财务造假案之一,金通灵数名嫌疑人的刑事处罚恐难以避免,甚至将面临牢狱之灾。
02
5家中介机构卷入风波
金通灵案受罚的不只是金通灵及其相关责任人,还有为其提供服务的中介机构。目前,因金通灵案被罚的中介机构已经多达5家。
江苏证监局2024年5月14日公告称,在金通灵2019年非公开发行股票保荐项目的执业过程中存在尽职调查工作未勤勉尽责、向特定对象发行股票上市保荐书存在不实记载等问题。并决定对华西证券采取暂停保荐业务资格6个月的监管措施,暂停期间自2024年4月28日至10月27日。
此外,2024年5月10日,江苏证监局向大华所下达行政处罚决定书:因大华所在对金通灵科技集团股份有限公司进行年度财务报表审计期间,未能勤勉尽责,责令大华所改正,没收业务收入688.68万元,处以3443.4万元罚款,并暂停从事证券服务业务6个月。
除了大华与华西证券,还有三家中介机构因金通灵而被“点名”。2017~2022年间,曾经为金通灵提供服务的、、也纷纷收到罚单。而且,除东吴证券被罚系因在金通灵2021年非公开发行债券项目中未勤勉尽责以外,其余券商所涉问题均与持续督导阶段高度相关。
随着监管严查之下,中介机构纷纷加大精力投入合规环节。来自多家投行的保代表示,其所在公司已经全面加大股权项目尽职调查力度,尤其关注此前投入较少的持续督导期间。“过去,持续督导期间,有时候保代一个人去到企业转一转即算尽调完成,现在则会派多人仔细尽职调查。”
03
持续亏损,债权人发起重整申请
除了财务造假、欺诈发行问题,本身经营状况也不容乐观。公司近五年净利润持续亏损,现金流也一直为负,自身“造血能力”堪忧。今年一季度,公司实现归母净利润-7287.74万元,同比减少197.51%。同时,因其他与经营活动有关的现金净流出增加及部分账户资金被冻结,公司一季度经营活动产生的现金流量净额为-8030.02万元,同比减少180.79%。

此外,金通灵还面临着严重的债务问题。据公司5月24日公告,由于公司及部分控股子公司由于流动资金紧张,出现部分债务未能如期偿还的情形,截至5月24日,公司及部分控股子公司在银行、融资租赁机构的债务逾期本金为1.97亿元,占公司最近一期经审计净资产的28.95%;公司及相关控股子公司对上述部分逾期债务提供了连带责任保证担保,对外担保逾期的合同数量为6例,担保逾期金额为8281.94万元,占公司最近一期经审计净资产的12.15%。
相关债权人也早早进行了重整申请,2025年3月28日,金通灵收到债权人送达的《告知函》,申请人以公司不能清偿到期债务且明显缺乏清偿能力,但具有重整价值为由,向南通市中级人民法院申请对公司进行重整及预重整。
截至4月30日,共有36家意向投资人提交正式报名材料并足额缴纳保证金。然而预重整程序并不代表法院正式受理重整,公司后续能否进入正式重整仍存不确定性。
如果公司顺利实施重整并执行完毕重整计划,将有利于改善公司经营和财务状况,推动公司健康发展。若重整失败,公司将存在被宣告破产的风险。如果公司被宣告破产,公司股票将面临被终止上市的风险。
雪球三分法是雪球基于“长期投资+资产配置”推出的基金配置理念,通过资产分散、市场分散、时机分散这三大分散进行基金长期投资,从而实现投资收益来源多元化和风险分散化。



