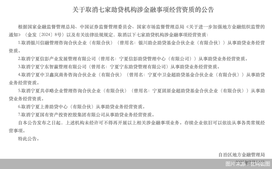
北京商报讯(记者 岳品瑜 董晗萱)助贷行业整顿如火如荼,又有一地的监管动作释放新信号。7月16日,北京商报记者注意到,宁夏回族自治区地方金融管理局(以下简称“宁夏金融局”)发布公告,取消7家机构助贷业务经营资质,包括银川信融管理咨询合伙企业(有限合伙)(曾用名:银川助企助贷基金合伙企业(有限合伙))等。
根据公告,7家机构未经许可不得再开展相关涉金融事项业务。存续企业依旧可以依法从事各类常规经营事项。
北京商报记者梳理发现,7家机构多为地方线下助贷机构,主要为区域内民营企业、个人及非法人组织提供助贷或转贷、助贷相关咨询服务。例如,宁夏宁东智赢管理有限公司(曾用名:宁夏宁东助贷管理有限公司)经营范围显示为“企业管理咨询;社会经济咨询服务;信息咨询服务(不含许可类信息咨询服务);科技中介服务(除许可业务外,可自主依法经营法律法规非禁止或限制的项目)”。而该公司在2025年4月业务范围发生变更,变更前为“为自治区辖区内中小企业和个人提供转贷、助贷管理咨询服务”。
为何助贷业务经营资质被取消?一方面,部分机构实控人存在严重信用问题。据天眼查信息,宁夏上善助贷中心(有限合伙)实控人周辉于2025年7月被银川市金凤区人民法院立案成为被执行人并收到限消令,执行标的超1700万元;宁夏共卓略企业管理咨询合伙企业(有限合伙)(曾用名:宁夏固原金超助贷基金合伙企业(有限合伙))实控人李建博也有多条被执行记录。
“同时,这些机构的经营模式可能存在与全国统一监管标准不符的情况,例如超范围经营、资金来源不明或与金融黑灰产关联等。”咨询首席分析师王蓬博分析称。
值得注意的是,此番动作,也反映出日益趋严的助贷行业监管。2024年以来,公安部即与金融监管总局联合打击非法金融活动,地方金融监管部门则通过清理违规机构以防范区域性金融风险。
在2024年末,宁夏金融局也曾宣布取消宁夏农垦商务咨询有限公司(曾用名:宁夏农垦助贷管理有限公司)从事助贷业务经营资质。素喜智研高级研究员苏筱芮表示,这表明其早已关注助贷相关的经营资质清理整顿相关工作,旨在推动地方助贷行业的风险出清,助力行业健康、可持续发展。
违规用户信息收集、层层泄露,以担保费、中介费为名的变相高息等,往往是助贷业务踩红线的“重灾区”。2025年4月,《国家金融监督管理总局关于加强商业银行互联网助贷业务管理提升金融服务质效的通知》(以下简称“助贷新规”)的重磅发布,让行业走向更为规范化、透明化。其中要求,商业银行及持牌消费金融公司需对合作平台运营机构、增信服务机构实施动态名单管理,并定期通过官网、App等渠道公示更新。
北京商报记者注意到,目前,已有不少消费金融机构有所动作,包括尚诚消金、北银消金等,而他们公示的助贷合作方多集中于蚂蚁、、字节跳动等头部平台,并涵盖持牌金融机构及担保公司等多类主体。这也意味着,新规之下,合规愈发成为助贷机构生存的“本钱”,尤其对于众多地方线下助贷机构来说,严监管趋势将始终如一。
“宁夏的动作恰恰体现了监管整顿助贷行业乱象的信号。作为助贷机构,应合规有序发展,严格遵循监管要求,完善内部治理,提升风险管控能力,确保业务合法合规、信息透明。”王蓬博说。


